全球领先的音视频SoC供应商,晶晨正式登陆科创板
晶晨股份成立于2017年3月,2019年3月22日在科创板提交注册,前身为晶晨有限,由晶晨CA于2003年7月11日以100万美元出资设立。公司主营业务为多媒体智能终端SoC芯片的研发、设计与销售,包括OTT、IP机顶盒、智能电视和智能家居产品。公司已发展成为全球布局、国内领先的集成电路设计商,为智能机顶盒芯片的领导者、智能电视芯片的引领者和AI音视频系统终端芯片的开拓者,业务覆盖中国大陆、香港、美国、欧洲等全球经济主要区域。
公司在变更前共经历了三次股权转让和一次增资,注册资本由100万美元增加值1460.14万美元。2017年3月,晶晨有限以截至2017年1月31日的净资产整体变更为股份有限公司。此后,通过四次股权转让实现资产剥离与重组,包括2018年8月光元有限、文洋有限、裕隆投资、York Angel和ChangAn投资通过受让将股份平移至发行人层面;2018年9月宁波创晨分别将2.95%股权转让给华域上海、1.45%股权转让给袁文建,Jim Paochun Chiu分别转让2.04%股权给晶晨控股、2.83%股权给文洋有限;同年10月,晶晨控股再次转让2.50%股权给华域上海、2.78%股权给尚颀增富;2018年11-12月,晶晨控股将3.51%股权转让给People Better,国华红马将3.43%股权转让给华胥产投。

公司股权结构稳定。 根据招股书明书,公司控股股东为晶晨控股,持有39.52%股权。晶晨集团持有晶晨控股100%股权,John Zhong(钟培峰)和Yeeping Chen Zhong(陈奕冰)为夫妻关系,分别持有晶晨集团28.02%股权和4.41%股权,为公司的实际控制人。陈海涛系Yeeping Chen Zhong的父亲,通过Cowin Group、Peak Regal分别持有晶晨集团9.68%和16.34%的股权。

截至目前,公司拥有5家控股子公司、2家分支机构、2家参股公司。控股子公司分别为晶晨深圳、晶晨香港、晶晨加州、晶晨北京以及上海晶毅。其中,晶晨深圳与晶晨香港主要从事半导体集成电路芯片的研发和销售;晶晨加州与晶晨北京主要从事集成电路芯片的设计和研发;上海晶毅则从事投资咨询。分支机构包括晶晨北京分公司和晶晨台湾,北京分公司主要从事半导体集成电路芯片的研究、设计与开发,销售总公司生产的产品,负责技术支持与服务;晶晨台湾系晶晨香港在中国台湾地区设的一家办事处。参股公司方面,上海晶毅分别持有上海锘科28%股权、芯来半导体7%的股权,前者主营智能科技技术相关的开发、咨询、服务与转让,机械设备、电子产品与软件等的批发与零售;后者则从事处理器核IP、开发板和开发工具研发与销售。

Fabless模式轻装上阵,深耕智能终端SoC芯片领域
多媒体智能终端SOC芯片业务国内领先,布局全球。 公司商业模式稳定清晰,属于典型的Fabless模式IC设计厂商,将晶圆制造、芯片封装和芯片测试环节分别委托给专业的晶圆制造企业和封装测试企业代工完成,自身则长期专注于多媒体智能终端SoC芯片的研发、设计与销售。
目前,公司推出的多媒体智能终端应用处理器芯片主要用于智能机顶盒、智能电视和AI音视频系统终端等终端设备,是上述智能终端设备的“大脑”。公司的芯片产品具有性能高、体积小、功耗低、发热小、兼容性强等特点,在视频编解码及视觉处理等方面可以实现多格式高兼容,且集成度高,有助于整机产品降低成本并实现快速量产。

2018年,公司产出智能机顶盒芯片0.6亿颗、智能电视芯片0.24亿颗、AI音视频系统终端芯片0.14亿颗,产销率分别高达89.28%、91.73%、86.74%,已发展成为全球布局、国内领先的集成电路设计商,为全球领先的智能机顶盒芯片、智能电视芯片和AI音视频系统终端芯片制造商。
1. SOC产品覆盖多元化下游
智能机顶盒系列芯片方面,12nm制造工艺覆盖四核OTT/IPTV,部分八核已启用。 公司开发的IPTV和OTT智能机顶盒芯片方案已采用全球领先的12纳米技术制造工艺,凭借多种HDR动态图像处理和超高清格式的视频编解码等技术,公司的智能机顶盒系列芯片和完整解决方案已广泛应用于全球知名企业。其中,公司开发的IPTV智能机顶盒芯片方案已应用于中兴通讯、创维等知名智能机顶盒厂商,相关终端产品已应用于中国移动、中国联通和中国电信等三大电信运营商,OTT智能机顶盒芯片方案已在全球范围内积累了小米、阿里巴巴、Amazon等合作伙伴。

智能电视系列芯片方面,公司凭借视频解码、画质处理等核心技术已成为知名科技公司供应商。 公司开发的智能电视系列芯片方案已采用智能电视芯片行业内最先进的12纳米技术制造工艺,凭借长期在多媒体音视频芯片领域的开发经验,公司在视频编解码和图像处理等技术上形成了深厚的积累,目前拥有高规格超高清解码、高动态画面处理、迭代的画质处理引擎等技术。凭借在智能电视系列芯片方面领先的技术和市场优势,公司开发的智能电视芯片和完整解决方案已在小米、海尔、TCL、创维、海尔等知名企业进行大批量生产和销售。

AI音视频系统终端芯片方面,公司已开发多场景的人工智能应用系列芯片产品。 公司AI音视频系统智能终端产品主要分为智能显示、智能监控、智能音箱、智能音视频控制中心。公司基于长期积累的多媒体音视频处理芯片技术,叠加最新的神经元网络、专用DSP、数字麦克风、物体识别、人脸识别、手势识别、远场语音识别、超高清图像传感器、动态图像处理、多种超高清输入输出接口、多种数字音频输入输出接口,通过机器深度学习和高速的逻辑推理/系统处理,并结合行业最新芯片制造工艺12纳米等多种新技术,完成了多场景的人工智能应用系列芯片产品。公司研发的AI音视频系统终端芯片和完整解决方案已在各领域得到广泛应用,合作客户包括百度、小米、若琪、Google、Amazon、JBL、Harman Kardon等全球相关知名企业。

2.质量管理严格,产品供应知名科技公司
公司不同产品类型的芯片型号较多,智能机顶盒芯片的终端厂商主要为小米、阿里巴巴、创维、中兴通讯等企业,其中创维、中兴通讯等厂商生产的智能机顶盒主要面向三大电信运营商市场;智能电视芯片的终端厂商主要为小米、海尔、TCL等企业;AI音视频系统终端主要芯片的终端厂商主要为小米、阿里巴巴、Google、Amazon等企业。 公司芯片产品的终端产品厂商多为国内外知名企业,通常具有严格的生产管理制度和品牌知名度,其销量和采购量管理也较为严格,反映了较高的管理水平。

3.智能机顶盒芯片表现突出,产品结构趋向多元
产品结构趋向多元。 在主营的智能机顶盒、智能电视和AI音视频系统终端三个板块,三项业务收入占总营收的比重接近100%。从近三年分产品营收占比情况来看,智能机顶盒芯片营收占比逐年降低,从2016年的81.42%到2017年的76.29%,再降到2018年的55.62%,降幅高达26%;AI音视频智能终端产品芯片业务营收占比则保持较快的增长速度,从2017年的2.29%到2018年的11.21%,增速达389.5%;智能电视芯片则保持缓慢增长的趋势,近3年营收占从17.82%上升到33.13%,增幅为15.3%。由此可见,公司产品多元化程度更高,产品结构更加安全,抵抗风险的的能力逐年提升。

运营能力良好,存货管理逐步加强
运营能力指标优于同行业可比公司平均水平,整体经营效率良好。 2016年到2018年,公司总资产周转率分别为 2.77 次/年、 2.02 次/年及 1.69 次/年,整体较为稳定。同期应收账款周转率分别为 25.14 次/年、 16.36 次/年及 12.41 次/年,应收账款周转速率整体较快,收入质量较高。存货周转率分别为 6.46 次/年、 5.43 次/年及 4.08 次/年,较高的存货周转水平源自公司对未来周期内市场需求的合理预测并提前制定采购及生产策略,保证了公司合理的库存水平。
公司同行业可比公司包括富满电子、国科微、圣邦股份、兆易创新、全志科技等, 与其平均水平相比,公司在应收账款周转率、存货周转率及总资产周转率等指标上明显高出,表明公司周转水平合理,收入质量、采购及库存管理水平以及整体资产经营效率良好。

经营规模增长较快,库存要求同步提升。 从近3年来看,公司存货周转率整体呈下降趋势的主要原因在于,一方面,全球半导体行业出货量攀升,晶圆制造行业已经形成寡头垄断格局,导致产能供不应求。公司2017-2018 年营业收入分别实现同比增长 47.06%和 40.14%,业务量的增加使得公司适当增加存货水平;另一方面,近年来,随着全球电子信息产业快速发展,全球集成电路设计行业一直呈现持续增长的势头,公司下游智能机顶盒、智能电视等终端产品市场仍保持较快的增长。公司根据18年的订单增长情况和对19年下游厂商需求的合理预测从而增加存货备货量。
公司的主要客户中兴通讯系国内三大电信运营商智能机顶盒终端产品的重要供应商,2018 年底,公司主要客户中兴通讯通过采用公司主控芯片方案的智能机顶盒项目已中标中国移动、中国电信等电信运营商相关项目,公司根据项目中标情况在 2018 年底集中备货。

重视技术研发工作,不断加大研发投入
20余年自主研发积累,核心技术引领行业标准。 自成立以来,公司一直专注于多媒体智能终端SoC芯片设计领域,经过20余年的技术积累,公司的音视频编解码技术不断优化升级,形成了自主研发的全格式视频解码处理技术、全格式音频解码处理技术等11项核心技术。凭借该等关键核心技术,公司持续推出在性能、面积、功耗、兼容性等方面均位于行业先进水平的多个应用领域智能芯片产品,并在2018年导入12nm制程工艺,研制出了支持8K解码的智能电视SoC芯片。视频方面,为实现H.265、VP9、AVS2等全球行业标准,公司自主研发高效的8K和4K视频解码技术,公司通过独特的压缩技术,降低了对系统带宽的要求和系统成本,较大程度提升了芯片性能;音频方面,公司通过在优化通路技术上投入了持续的研究,较大程度降低了信号延迟,有效提升了音视频信号的同步。

公司坚持走自主研制路线,近三年研发投入均在2亿元以上,且持续增加 ,研发投入占营业收入比例平均为16.67%。截至2018年12月31日,公司研发人员为619人,占公司总人数比例为81.13%。17年整体变更以来,公司加大对AI音视频终端SOC芯片的研发力度和对原有产品的升级及新产品开发的研发投入力度,研发人员数量及薪酬相应增长。

各条线研发人员数量逐年增长,且增长率保持稳定。 公司的研发人员分为智能机顶盒芯片产品线、智能电视芯片产品线、AI音视频系统终端芯片产品线,以及负责三大产品线基础研发的公共资源团队,因而公共资源团队研发人数占比最大。研发创收方面,智能机顶盒芯片产品线研发人员的人均创收同比变动比例分别为15.46%和-14.54%,智能电视芯片产品线研发人员的人均创收同比变动比例分别为49.80%和83.48%,2018年AI音视频系统终端芯片产品线研发人员的人均创收同比变动比例为470.50%,主要原因系公司不断加大对智能电视芯片以及AI音视频系统终端芯片的研发及市场推广力度所致。

业务快速扩张,毛利率维持高位
营收规模持续增长,AI终端音视频IC有望成为新成长极。 公司2016年至2018年分别实现营业收入11.5亿元、16.9亿元和23.69亿元,年复合增长率达43.56%;扣除非经常性损益后归属于母公司股东的净利润从2016年的0.65亿元增长到2018年的2.71亿元,年复合增长率达103.91%。其中,智能机顶盒芯片业务是最主要的收入来源。受政策推动影响,国内智能机顶盒产品市场在2014-2017年处于快速增长期,从而推动了公司下游客户对智能机顶盒芯片的需求。2019年第一季度,公司智能机顶盒芯片实现的收入同比下降7.53%,机顶盒业务出现小幅下降趋势,主要是OTT零售市场和海外市场不景气所致。受益于下游智能音箱市场的增长以及公司相关芯片出货量大幅提升,AI音视频系统终端芯片18年增长迅猛,预计后续将成为公司营收的重要来源。
预计公司19年H1收入维持增长。 营收公司2019年1-3月实现营业收入金额5.62亿元,同比增长1.50%;实现扣除非经常性损益后归属于母公司股东的净利润0.46亿元,较上年同期减少0.17亿元,同比下降幅度为27.17%。公司预计2019年上半年实现营业收入的区间为10.76亿元至11.44亿元,与上年同期营业收入相比增长幅度为5.67%至12.34%;预计2019年1-6月可实现扣除非经常性损益后归属于母公司股东净利润区间为0.82亿元至1.06亿元,与上年同期相比下降幅度为6.77%至27.88%。公司业绩波动主要系期间费用同比上升等因素所致。

毛利率维持高诶,主营业务表现突出。 公司近三年综合毛利分别为3.62亿元、5.95亿元和8.25亿元。2017年及2018年分别同比增长64.22%、38.64%,与收入增长水平一致。此外,公司较早布局多种适用于IPTV及OTT机顶盒的芯片及应用方案,主营业务毛利占综合毛利比例超过99%,主营业务表现突出。16-18年公司综合毛利率水平较高,分别为31.51%、35.19%、34.81%。由于产品销售价格较上游采购价格调整存在一定的滞后性,且公司对下游客户具有一定的议价能力,因而平均单位成本下降水平超过平均单价,导致平均毛利率水平并未降低。公司16-18年销售净利率分别为6.35%、4.61%、11.92%,17年略有下降,18年显著回升。
费用结构总体平稳。 2016-2018年,公司费用金额合计分别为2.82亿元、4.69亿元及5.07亿元,占营业收入的比重分别为24.57%、27.73%和21.38%,总体呈平稳趋势。期间,管理费用占营业收入比例分别为4.41%、8.73%及2.96%,2017年上升主要系晶晨集团向实际控制人授予股权计划导致支付费用上升所致。研发费用分别为2.11亿元、2.67亿元和3.76亿元,占营业收入比例分别为18.34%、15.80%及15.88%,整体呈平稳增长趋势。2016年占比较高主要原因系公司大力研发智能电视芯片升级产品以及AI音视频系统终端芯片产品,部分产品尚未实现大规模销售,导致研发费用占收入的比例较高。18年占比上升原因在于公司加大对原有产品的升级及新产品开发的研发投入力度,研发人员数量及薪酬相应增长。

募投项目进一步推动产品升级
产能快速增长,产销情况良好。 公司商品销售主要由境外全资子公司晶晨香港完成,2018年公司境外收入占比达到96.35%,主要系香港进出口便利,已经成为全球电子产品的传统集散地。境内商品销售收入金额为0.86亿元,主要系公司根据境内客户小米及阿里巴巴的订货需求将该部分商品销售调整为由境内经营主体直接对其销售。16-18年资产收益方面,扣除非经常性损益后归属于母公司股东的加权平均净资产收益率分别为36.07%、22.61%和27.79%,2018年扣除非经常性损益后归属于母公司股东的基本每股收益为0.73元/股,资产收益情况良好。

科创板上市募集资金,助推研发与产业升级。 公司此次募集资金拟全部用于公司主营业务相关的项目。具体而言,AI超清音视频处理芯片及应用研发和产业化项目,主要包括音频芯片产品的升级、视频芯片产品的研究开发;全球数模电视标准一体化智能主芯片升级项目,将对全球数模电视标准一体化智能主芯片系列产品进行升级及进一步开发,芯片工艺由28nm升级为12nm,CPU、GPU等也将配置进一步升级;国际/国内8K标准编解码芯片升级项目,其中,高端机顶盒芯片产品的工艺仍为12nm,中低端机顶盒芯片产品的工艺由28nm升级至22nm;研发中心建设项目,集综合技术研发、集成电路布图设计、新品试验、功能测试等功能为一体,包含了车载信息娱乐系统芯片、高级辅助驾驶(ADAS)芯片、运动估计和运动补偿MEMC模块、液晶屏时序控制器TCON模块、基于12nm/7nm先进工艺、基于人工智能交互技术的研发以及智能家居连接芯片(wifi及蓝牙芯片)的研发。

智能终端IC市场地位领先,服务产业链众多知名厂商
根据招股说明书,2018年公司前五大客户为路必康、文晔科技、小米、深圳中兴康讯、中国电子器材国际有限公司。其中,路必康公司的营收贡献比重达22.42%,其定购最多的是智能电视芯片,占该产品销售的16.39%。文晔科技和小米的营收贡献也分别达到11%。文晔科技主要定购的是AI音视频系统终端芯片,占该产品的5.81%;小米主要定购的是智能电视芯片,占比达到4.94%。
境内直销为主、境外经销为主,公司主营SOC芯片客户情况基本稳定。 主要客户智能机顶盒芯片方面,作为小米经销商,路必康公司自2016年起为终端客户视源等从公司采购。同年,中兴通讯以超大的业务规模,采购量远超过其他客户。而后因美国制裁采购量有所下降。中国电子器材国际有限公司由于其服务的终端客户采购量相对较大,2018年度跃居机顶盒芯片销售金额第二位。智能电视芯片方面,2016年度公司第一大客户为天午科技,而后由于其客户(海尔)变更采购方而大幅降低采购量。2017-2018年,路必康为小米提供经销而大量采购公司产品。同时,小米基于自身商业安排从2017年亦开始直接向公司进行采购,2018年小米智能电视业务快速增长,对智能电视芯片需求亦同步增加,成为公司第三大客户。AI音视频系统终端芯片方面,公司2017年度开始销售,由于该产品推出时间较短,市场仍处在高速增长阶段,2018年各家客户采购金额均大幅增加。

第四次硅含量提升叠加自主产业链带动行业回暖
我国IC设计行业发展迅速,已进入全球主流竞争格局
随着全球电子信息产业的快速发展,全球集成电路设计行业一直呈现持续增长的势头。然而,由于智能手机、笔记本电脑等终端产品进入成熟期,增量放缓,而物联网、人工智能等新兴领域仍处于技术积累阶段,对半导体产业的贡献度较低,2015年全球IC设计行业市场规模出现小幅萎缩,2016年全球IC设计行业市场规模再次实现增长,2018年全球IC设计行业销售额为1,139亿美元,同比增长13.9%。
国家大力扶持信息技术产业,“自主化”助推产业链快速发展。 近年来,国家政策的大力扶持为IC及人工智能产业构建了健康的发展背景。2016年国务院发布《关于印发“十三五”国家战略性新兴产业发展规划的通知》,以推动信息技术产业跨越发展,提升关键芯片设计水平,明确了芯片在推动战略性新兴产业总体突破、推进供给侧结构性改革、振兴实体经济、建设制造强国和网络强国方面的重大作用和具体目标。为加快超高清视频在社会各行业应用普及,2018年,工业和信息化部、国家发展和改革委员会颁布《扩大和升级信息消费三年行动计划(2018-2020年)》。2019年,工业和信息化部、国家广播电视总局、中央广播电视总台颁布《超高清视频产业发展行动计划(2019-2022年)》,按照“4K先行、兼顾8K”的总体技术路线,大力推进超高清视频产业发展和相关领域的应用。
2018年度,我国集成电路设计业实现销售收入2,519亿元,同比增长21.50%,占集成电路产业链的比重27%以上,并由2011年的27.22%增长至2018年的38.57%。根据IC Insights的数据,2017年我国集成电路设计企业在当年全球前五十大Fabless企业中占据了10个席位,在全球市场竞争格局中位置显著。
美国半导体产业协会数据显示,2019年第一季度全球半导体市场的销售额为968亿美元,同比下降13%。根据中国半导体行业协会数据,2019年第一季度中国集成电路设计行业的销售额为458.8亿元,同比增长16.3%,但增速同比下降5.7个百分点。根据全球半导体贸易统计组织报告,2019年全球半导体市场销售额预计较2018年下降12%,其中集成电路行业同比下降14.3%。

全球IC设计市场美国占比较大,但中国大陆增速较高。 从区域分布来看,美国集成电路设计行业仍处于全球领先地位,中国大陆居于第二。2017年全球IC设计市场销售额方面,前三甲分别是美国、中国大陆以及中国台湾,占比分别为53%、16%、11%。

智能音视频市场规模高速成长
1.智能机顶盒市场不断增大,全球运营商加快大规模部署
随着全球网络基础设施的不断完善以及互联网技术的快速发展,网络机顶盒的市场规模不断扩大。未来随着印度、东南亚等国家和地区网络机顶盒的不断普及,全球网络机顶盒市场规模仍将持续较快增长。在我国市场,近年来“宽带中国”、“三网融合”等政策快速推进,中国电信、中国联通和中国移动三大电信运营商大规模部署视频终端设备,我国网络机顶盒市场保持较快发展态势。
全球IPTV/OTT机顶盒市场扩张迅猛,年复合增长率达38.93%。 根据格兰研究预计,2019年电信运营商开始普及融合智能终端,智能终端市场出货需求进一步增加;AI音视频系统终端方面,根据StrategyAnalytics统计,2019年第一季度全球智能音箱出货量同比增长181.52%。全球IPTV/OTT机顶盒市场销售总量由2012年的3,130万台增长至2017年的16,200万台,复合年增长率达到38.93%,2017年同比增长57.13%。

“高宽带+视频”普及方式,点燃我国IPTV/OTT机顶盒市场增长引擎。 近年来我国IPTV机顶盒主要由网络运营商主导,市场需求不断提升。根据格兰研究的数据,2013年我国IPTV机顶盒的新增出货量为785万台,2014年有所下降;2015年以来由于电信运营商加快“高宽带+视频”普及力度,促使我国IPTV机顶盒快速普及,呈现爆发式增长,到2016年新增出货量达0.36亿台,2017年增长至0.42亿台,同比增长17.38%。
2013年我国OTT机顶盒的新增出货量为1,130万台。受政策管控的影响,2015年新增出货量由2014年的1,660万台略降至1,580万台,随后连续两年大幅增长,在2017年增长至4,468.7万台。

4K高清沉浸式赋能,加快机顶盒芯片市场扩张。 在OTT机顶盒芯片市场方面,随着电信运营商发力互联网视频业务,大规模招标4K超高清智能机顶盒以大力布局家庭视频终端,OTT机顶盒芯片市场已全面转向4K。未来市场无4K、无64位的芯片将逐渐淡出市场。
近年来中国电信、中国联通、中国移动三大电信运营商机顶盒市场招标频繁,促使机顶盒芯片市场迅速扩张。未来随着政策红利及三大电信运营商在视频终端的发力,IPTV渗透率将进一步提高,我国IPTV仍有较大市场前景。目前IPTV机顶盒市场逐渐4K化,随着用户对视频体验的要求提高,以及技术的逐步成熟,IPTV市场芯片的配置将继续走向高端。
2.家庭智能终端逐渐普及,加快智能电视产业渗透
随着通信、网络、芯片、人机交互等方面技术的不断成熟,智能电视逐渐成为不可或缺的家庭智能终端,全球智能电视产业发展迅速,智能电视普及率持续提升,已成为未来全球彩电行业产业结构调整和转型升级的主要方向。根据IHSMarkit数据,全球智能电视出货量在2017年达到2.15亿台。近年来,我国智能电视市场发展迅猛,是全球智能电视市场发展的主要驱动力。2012-2017年期间,我国智能电视消费市场销量由1,610万台增长至4,737万台,复合年增长率达24.09%,呈快速增长态势。

智能电视迭代更新,核心部件芯片市场前景明朗。 智能电视主要包括插卡式、一体式、分体式三大类,其中插卡式和一体式智能电视通常至少内置1颗芯片,而分体式智能电视通常由电视主机和电视显示终端,或者由电视主机、电视音响和电视显示终端组成,每个终端至少内置1颗芯片。因此智能电视芯片作为智能电视的核心部件,其市场需求与智能电视的产量成正比。未来,全球及我国智能电视市场的快速发展,将为智能电视芯片市场带来广阔的市场前景。
3.受益于人工智能与物联网风潮,AI音视频系统蓬勃发展
AI音视频系统终端主要是指具有音视频编解码功能,并提供物体识别、人脸识别、手势识别、远场语音识别、超高清图像、动态图像等内容输入和输出的终端产品。按照应用领域的不同,音频类智能终端主要包括智能音箱、耳机、车载音响等,视频类智能终端主要包括智能网络监控摄像机、行车记录仪、智能门禁等。2016-2018年,公司AI音视频系统终端实现的收入主要来自智能音箱。随着物联网技术的持续渗透,全球智能音箱市场逐步兴起并不断发展。根据StrategyAnalytics统计,2018年全球智能音箱出货量达8,200万台,同比增长152.31%,呈快速增长态势。

音乐、交互和家居属性融合,中国智能音箱市场发展速度达全球前列。 中国作为全球智能音箱市场发展最快的地区之一,近年智能音箱市场迅速崛起,已迅速成为仅次于美国的第二大智能音箱市场。根据Arizton的数据,预计到2023年我国智能音箱市场需求将达到5,020万台。智能音箱作为传统音箱智能化的产物,将音乐、交互和家居属性融合了起来,从2017年起在我国迅速发展。智能音箱目前已成为语音交互系统的一大载体,被视为智慧家庭的切入口。未来,随着智能音箱产品数量的增多,市场将呈现细分化的趋势,同时在大厂构建的语音生态圈下,消费者对于智能音箱的购买意愿将逐步提高,其广阔的市场前景将为智能音箱芯片行业带庞大的市场需求。
下游市场升级换代加快,加强IC设计产业链核心地位。 集成电路设计是整个产业链的核心,其上游是晶圆代工企业和封装测试企业,下游是通讯、信息技术、汽车电子等众多智能终端企业。近年来下游市场平稳发展,消费电子、汽车电子等集成电路应用的重要领域升级换代进程加快,促进了集成电路产业链的持续扩张,有利于集成电路设计行业的需求规模持续增长。另一方面,下游企业直接面对消费市场,能够及时了解消费者对现有产品的使用感受,并就产品的性能、功能和成本方面对集成电路设计企业提出进一步诉求。同时,新技术的推出也将带动新一轮的消费升级,进而促进整个产业向前发展。公司作为国内领先的IC设计厂商,无疑将受益于此。
公司迎头赶上,工艺水平达到世界前列
依靠核心技术积累,工艺水准达世界前列
智能机顶盒芯片方面,公司市占率全球第二,国内第一。 目前市场主要参与者包括本晶晨、联发科、海思半导体等。根据格兰研究数据,在OTT机顶盒芯片零售市场,2018年度我国IPTV/OTT机顶盒(OTT机顶盒包括零售市场和运营商市场)采用的芯片方案主要以本公司和海思半导体为主,其中海思半导体以60.7%的市场份额位列第一,晶晨以32.6%的市场份额位列第二,处于国内第一。另外,公司也是三大电信运营商的智能机顶盒供应商。2018年11月中国联通智能机顶盒公开招募结果主要采用海思半导体和晶晨股份芯片方案。
公司智能电视芯片技术积累深厚,工艺水平达到世界前列。 智能电视SoC芯片是智能电视的核心关键部件,基于庞大的用户数量和其多样化的使用需求,公司借助多年技术积累,研发出一系列具有高稳定、低功耗、高性价比的智能电视SoC芯片。2018年,公司将智能电视SoC芯片的工艺节点水平提升至12nm,研发出支持8K解码的智能电视SoC芯片,年度智能电视SoC芯片出货量超过2,000万颗,位居国内市场前列。
随着智能终端不断渗透,AI智能音箱芯片被知名客户认可。 随着智能终端的不断普及渗透,云计算、物联网技术的逐渐成熟,AI音视频系统市场正在持续快速地带动AI音视频系统终端芯片市场的不断增长,为国内芯片厂商提供了新的市场空间。近三年来,公司AI音视频系统终端芯片的收入主要来源于智能音箱芯片,相关芯片方案已被百度、小米、若琪、Google、Amazon、JBL、Harman Kardon等企业采用。
我国集成电路设计业发展迅速,设计能力整体提升,与全球先进技术差距日渐缩小,在全球前50大的IC设计公司中已经有12家公司来自于中国。目前国内设计水准普遍采用了28nm工艺,部分已进入了16/14nm工艺,主要龙头企业紫光展锐等已展开5G通信核心芯片研发,设计线宽达到16/14nm先进技术水准。

目前,公司所处的多媒体智能终端SoC芯片领域中,28nm制程工艺仍然是主流工艺,公司在2018年在智能机顶盒芯片领域导入目前最先进12nm制程工艺,支持4K、8K解码能力,相关方案包括T972和T962X3等均已完成流片。目前,采用公司前述芯片方案的终端产品主要包括阿里巴巴天猫精灵魔盒、GoogleHomeHub等。在智能电视芯片领域,联发科、公司等行业内领先企业亦已采用12nm制程工艺进行设计和量产。公司应用了12nm制程工艺的芯片产品量产后,相关工艺水平预期将能够满足未来2至3年的产品升级需求,未来公司将综合考虑算力、集成度、功耗和成本之间的平衡,积极在7nm制程进行相关的研发工作,择机并在相关产品中导入最合适的制程工艺。

主打音视频消费电子,与主要竞争对手差异化明显
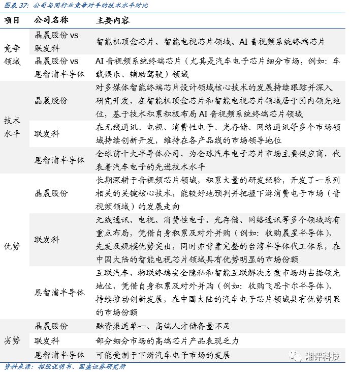
当前,公司的竞争对手主要是台湾联发科、海思半导体和恩智浦半导体。 整体来看,联发科、恩智浦半导体均为全球知名半导体企业,其业务规模远大于公司,但各方的芯片产品侧重领域不同。其中,联发科侧重于智能手机、智能电视等消费类电子领域,恩智浦半导体侧重于汽车类电子领域(包括车载信息娱乐系统领域、自动驾驶技术领域),而公司侧重于音视频系统终端芯片领域,同时联发科、恩智浦半导体的产品线覆盖领域均较为广泛。公司与联发科、恩智浦半导体在具体产品领域上有竞争,但整体规模差异较大。

公司毛利主要由智能机顶盒芯片、智能电视芯片贡献,上述产品领域与联发科部分产品领域有一定重合,二者毛利率也较为接近(存货周转率差异亦相对较为接近),但与恩智浦半导体毛利率差异较大(存货周转率差异亦相对较大),主要系产品侧重领域不一致,且公司现阶段的AI音视频系统终端芯片贡献毛利有限,并主要系智能音箱芯片构成。

核心技术打造竞争优势,质量管理成就客户资源
技术创新体系完善,研发能力强大,技术优势领先。 公司作为高端集成电路设计企业,经过多年的技术积累,凭借公司强大的研发投入及优秀的研发团队,已经自主研发全格式视频解码处理、全格式音频解码处理、全球数字电视解调、超高清电视图像处理模块、高速外围接口模块、高品质音频信号处理、芯片级安全解决方案、软硬件结合的超低功耗技术、内存带宽压缩技术、高性能平台的生态整合技术、超大规模数模混合集成电路设计技术等核心技术,该等核心技术使得公司芯片产品及应用方案在性能、面积、功耗、兼容性等方面均位于行业先进水平。
客户资源优势明显,经销网络完善。 经过长期的技术积累及产品的市场验证,公司芯片产品获得客户一致认可,广泛应用于小米、阿里巴巴、百度、海尔、TCL、创维、中兴通讯、Google、Amazon等企业,中国移动、中国联通、中国电信、俄罗斯电信、印度Reliance等电信运营商亦采用了加载公司芯片的智能机顶盒产品。凭借强大的技术创新能力和优良的产品品质,公司积累了优质的客户资源和良好的品牌知名度,并与客户建立了稳固合作关系,公司在客户资源数量和质量上具备较为明显的优势。

核心技术团队稳定,深耕音视频IC设计领域。 公司拥有多名音视频解码芯片行业资深技术人士组成的技术专家团队,构成公司技术研发的中坚力量。团队在音视频解码、模拟电路和数字电路设计、生产工艺开发等方面拥有深厚的技术积累,核心团队成员的从业经历超过20年。另外,公司拥有一支高素质的研发人才队伍,人才梯队建设效果显著。截至2018年12月31日,公司的技术研发人员占全部人员的比重达81.13%。
精益质量管理,产品质量优势明显。 公司按照半导体集成电路行业的国际标准建立了严格、完善的品质保障体系,在产品的设计研发、晶圆制造、封装测试和成品管理等各个环节建立了相应的质量保障流程和标准,并由各部门负责人严格监督执行,以确保公司产品品质。在产品性能方面,公司的芯片产品普遍具有高性能、低功耗的优势。具体而言,在高清视频解码方面,公司掌握业内领先的视频处理技术,目前最高可以支持4K60帧HDR10比特的全4K特性,可支持包括VP9、H.265、H.264、AVS/AVS+、MPEG1/2/4、RM/RMVB等的编解码格式以及DolbyVision、HDR10、HLG等所有主流HDR格式,技术已实现超高清、多格式、可处理复杂图像等特点;在低功耗方面,公司通过软硬件结合的超低功耗优化技术,基于先进工艺,CPU/GPU动态热插拔和动态调压技术实现有效延长使用时间、降低发热等低功耗设计。
-
- 半导体行业观察
-
- 摩尔芯闻